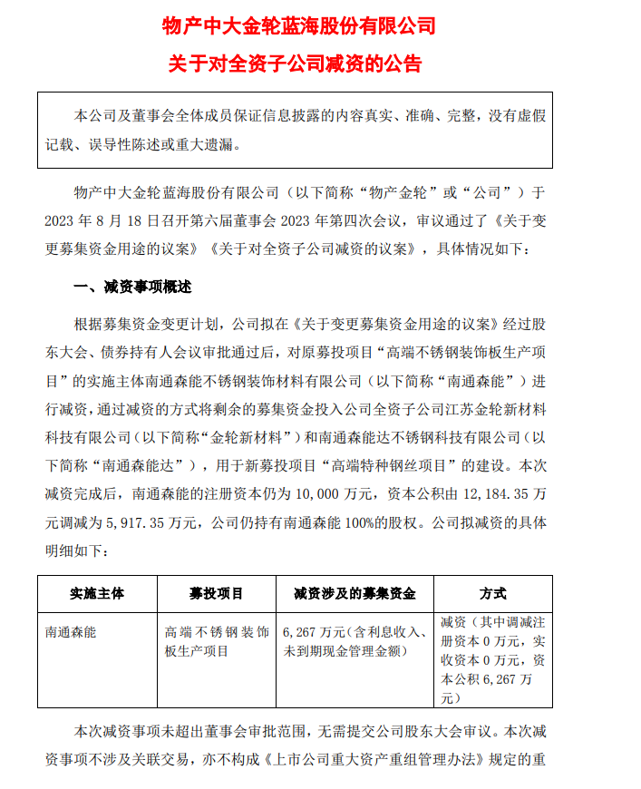
8月21日,物產金輪發布公告,根據募集資金變更計劃,公司擬在《關于變更募集資金用途的議案》經過股東大會、債券持有人會議審批通過后,對原募投項目“高端不銹鋼裝飾板生產項目”的實施主體南通森能不銹鋼裝飾材料有限公司(簡稱“南通森能”)進行減資,通過減資的方式將剩余的募集資金投入公司全資子公司江蘇金輪新材料科技有限公司和南通森能達不銹鋼科技有限公司,用于新募投項目“高端特種鋼絲項目”的建設。
本次減資完成后,南通森能的注冊資本仍為10,000萬元,資本公積由12,184.35萬元調減為5,917.35萬元,公司仍持有南通森能100%的股權。

(財聯社)
聲明:
以上內容轉載自51不銹鋼網,如有侵權請告知刪除。